更新時間:2023-02-03
點擊次數:1338

文獻背景
纖維化或無序的纖維組織形成,是由異常的成纖維細胞激活,過度的細胞外基質(ECM)重塑引起,可導致多器官功能障礙。小分子藥物如吡非尼酮和尼達尼布進行抗肝纖維化治療的臨床療法具有適度的療效、有限的適應癥和嚴重的副作用,因此迫切需要針對纖維化的替代臨床干預療法。
肌成纖維細胞的激活和增殖在纖維化形成中具有核心作用,特異性阻斷肌成纖維細胞的激活是一種很有潛力的療法。TGF-β、IL-11、IL-13和IL-17等細胞因子已被證明在介導纖維化中發揮關鍵作用。雖然一些抗細胞因子療法如托珠單抗注射液已被美國食品和藥物管理局批準,取得了良好的臨床效果,但仍有部分患者臨床療效不佳。失敗的主要原因是纖維化疾病涉及多種細胞因子,單純抑制一種或幾種細胞因子可能是不夠的,或者靶外抑制這些細胞因子可能會引起嚴重的副作用。因此下一代治療有望使用局部應用的抗細胞因子策略來靶向整體纖維化微環境。
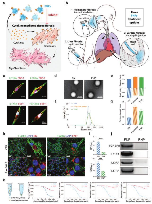
基于自體皮膚成纖維細胞的治療來有效地減弱多器官纖維化。滅活的自體皮膚成纖維細胞具有完整的膜受體,制備簡便,經濟可行。內源性受體可以識別、隔離和清除某些細胞因子,可以調節細胞因子的活動,但不能觸發信號轉導(圖1a)。成纖維細胞膜包裹聚乳酸-乙醇酸(PLGA)納米顆粒(FNPs)來增強穩定性和促進給藥。體外檢測多種促纖維化細胞因子與FNPs的競爭結合,三種不同器官纖維化(肝纖維化、肺纖維化和心臟纖維化)的動物模型證實FNPs在體內具有抗纖維化效果,表明其具有良好的臨床潛力(圖1b)。

圖1
基本信息
摘要
纖維化的一個特征是肌成纖維細胞的異常激活和積聚,這是由過量的促纖維化細胞因子引起的。傳統的抗細胞因子療法因單純阻斷一種或幾種抗纖維化細胞因子并不能消除促纖維化的微環境而無法進行臨床試驗。本文基于自體皮膚成纖維細胞的仿生納米顆粒來中和多種成纖維細胞靶向的細胞因子。將皮膚成纖維細胞膜融合到聚乳酸-乙醇酸上形成成纖維細胞膜包裹納米顆粒(FNPs)。FNPs可以有效清除TGF-β、IL-11、IL-13和IL-17等各種促纖維化細胞因子,從而調節促纖維化的微環境。在三種不同器官纖維化(肺纖維化、肝纖維化和心臟纖維化)的動物模型中,FNPs可有效減少肌成纖維細胞的積聚和纖維組織的形成,同時恢復器官功能,表明FNPs是一種潛在的治療纖維化的方法。
研究內容及結果
1.FNPs的制備與表征
皮膚成纖維細胞表達IL-11RA、IL-13RA、IL-17RA和TGF-β RII等多種細胞因子受體(圖1c)。FNPs具有球形的核-殼結構,比未包裹的PLGA納米粒子大20 nm(圖1d-f)。FNPs具有與成纖維細胞囊泡相似的表面電荷,其聚合物分散性指數(PDI)為0.18(圖1e,g)。與PLGA相比原代心臟成纖維細胞和巨噬細胞對FNPs的攝取均顯著降低(圖1h,i)。FNPs含有TGF-β RII、IL-11RA、IL-13RA和IL-17RA多種負責細胞因子結合的受體,而RNPs作為FNPs的對照,低表達或不表達上述細胞因子受體,FNPs以劑量依賴的中和這四種細胞因子(圖1j,k)。
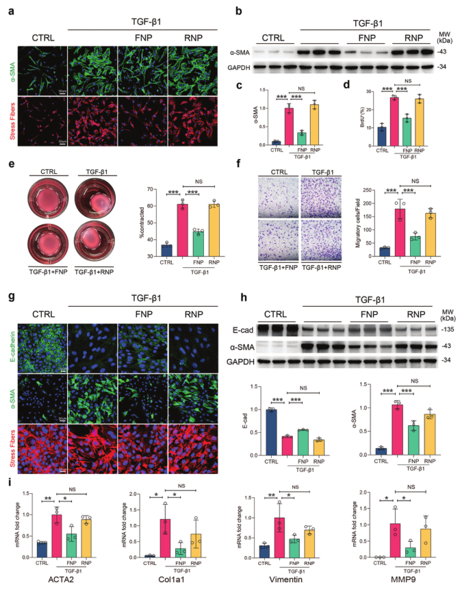
2.FNP抑制TGF-β1-誘導的肌成纖維細胞分化
TGF-β1刺激靜息肺成纖維細胞表達α-平滑肌肌動蛋白(α-SMA),形成應力纖維(圖2a)。FNPs可明顯改善TGF-β1誘導的成纖維細胞活化的刺激效應,α-SMA表達減少和應力纖維形成,但RNPs沒有細胞因子中和作用(圖2a-c)。TGF-β1可增強肺成纖維細胞的增殖能力、收縮能力和遷移能力,FNPs存在時TGF-β1誘導的上述效應被顯著抑制,且在RNPs中略強(圖2d-f)。TGF-β1刺激下NMuMG細胞間黏附連接被破壞,E-鈣粘素表達下調,α-SMA表達增加,F-肌動蛋白從皮質重排為應力纖維分布(圖2g,h)。TGF-β1還增強了ACTA2、Vimentin、Col1a1和MMP9的mRNA的表達(圖2i)。將FNPs添加到培養基中可以減弱這些影響,而RNPs沒有減弱效果(圖2g-i)。

圖2
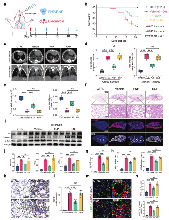
3.氣管內注射FNPs改善博萊霉素誘導的肺纖維化
小鼠每5天通過微噴霧器氣管內吸入FNPs(50 μL,2 mg/mL)、RNPs或PBS溶液,直到觀察結束(圖3a)。FNP治療顯著延長了小鼠總生存率(FNP:65%,PBS:30%,RNP:35%)(圖3b)。第21天時,對照組小鼠有嚴重的肺損傷和纖維化,而FNP組小鼠的肺損傷和纖維化明顯減弱(圖3c,d)。通過用力肺活量、肺順應性、用力呼氣量等監測,FNP處理的小鼠的肺功能也得到了保護(圖3e)。損傷21天后,對照組小鼠肺泡結構嚴重扭曲,形成蜂窩狀纖維團塊,FNP治療有效地減少了纖維化面積,并保留了正常的肺泡結構(圖3f,g)。博萊霉素增加了肺組織中α-SMA和I型膠原的染色,FNP組顯著減少,但RNP組沒有顯著減少(圖3f,h)。FNP組小鼠肺中纖維連接蛋白、I型膠原和α-SMA顯著減少(圖3i,j)。FNP組TGF-β1的水平顯著降低(圖3k,l),FNP可降低FSP-1陽性細胞百分率和FSP-1/α-SMA雙陽性細胞百分率(圖3m,n)。

圖3
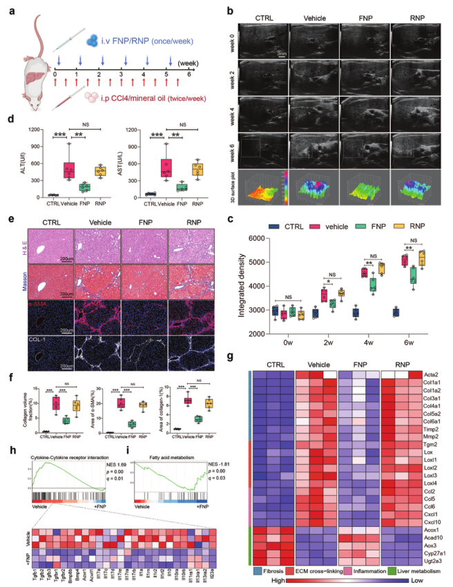
4.靜脈注射FNPs改善四氯化碳(CCl4)誘導的肝纖維化
小鼠注射6周CCl4誘導肝纖維化,每7天接受一次FNPs、RNPs或對照治療(圖4a)。隨著纖維化的發展,對照組肝臟回聲的強度和不均一逐漸增強,在門靜脈區附近觀察到大范圍的纖維帶,每周靜脈注射FNPs有效地減緩了肝纖維化的進展,肝臟回聲減少且更加均勻(圖4b,c)。FNP組的血清丙氨酸轉氨酶和天冬氨酸轉氨酶濃度降低,FNPs治療顯著減少了纖維化區域,下調了α-SMA表達、I型膠原沉積(圖4d-f)。FNPs可降低促纖維化、促炎癥和細胞外基質交聯相關基因的表達,并恢復肝臟代謝基因的表達(圖4g)。FNPs抑制了細胞因子-細胞因子受體的相互作用、趨化因子的產生和炎癥反應相關的基因表達,并恢復了肝臟代謝(包括脂肪酸、膽汁酸、糖原、酪氨酸和藥物代謝)相關分子數據庫(MSigDB)的相關基因表達(圖4h,i)。

圖4
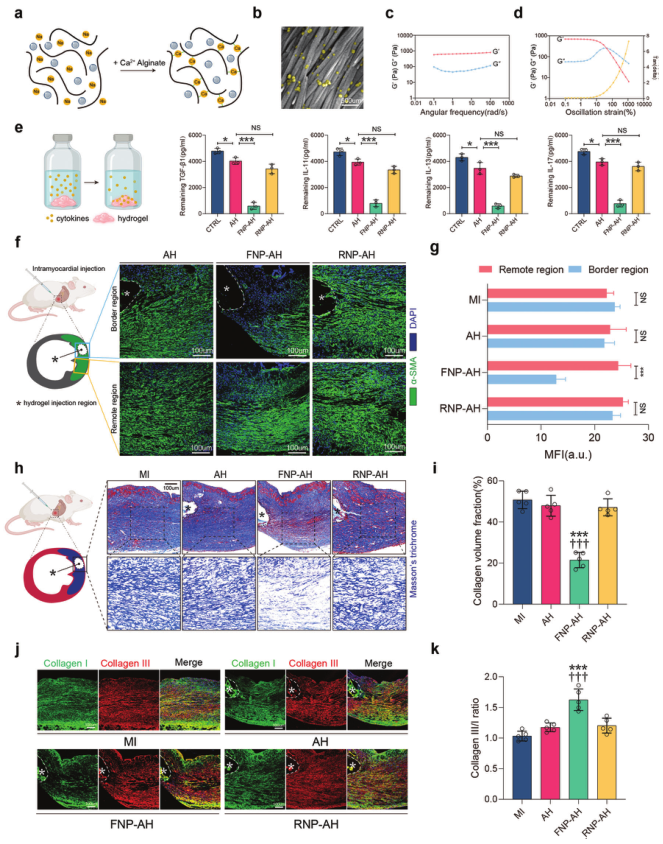
5.心肌內注射FNP-海藻酸鹽水凝膠減輕局部成纖維細胞活化和膠原沉積及膠原亞型改變
FNPs與海藻酸鈣懸浮液相互作用形成離子橋制備FNP-海藻酸鹽水凝膠復合材料(圖5a)。FNPs在藻酸鹽支架中均勻分布,具有比粘性模量(G″)值高約10倍的恒定彈性模量(G′)(圖5b,c)。FNP-AH組G′值隨應變增加而快速下降,具有高結合能力,但AH和RNP-AH對TGF-β1、IL-11、IL-13和IL-17的結合能力不足(圖5d,e)。急性炎癥中成纖維細胞增殖并被激活,導致大量α-SMA陽性肌成纖維細胞在梗塞區域聚集,但鄰近FNP-AH注射部位的區域α-SMA陽性細胞的數量顯著減少(圖5f,g)。膠原沉積在鄰近FNP-AH注射部位的區域也顯著減少(圖5h,i)。FNP-AH組彈性Ⅲ型膠原纖維比剛性I型膠原纖維的百分比更高(圖5j,k)。

圖5
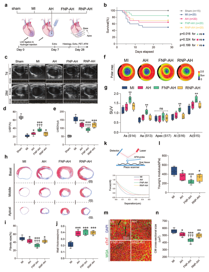
6.FNP-AH復合材料改善心肌梗死后的心臟功能、減少纖維化面積和限制了心臟重構
結扎前降支冠狀動脈誘發心肌梗死,在缺血區和邊緣區多點注射FNP-AH、RNP-AH或AH來誘導MI(圖6a)。FNP-AH可改善心肌梗死組的生存,但AH或RNP-AH不能改善生存(圖6b)。MI后心室損害的改善保持了四周(圖6d)。左心室擴張在FNP-AH組中也得到顯著預防,FNP-AH組中心肌細胞存活率顯著增加(圖6e-g)。FNP-AH組纖維化顯著改善,AH和RNP-AH組也有中度改善,FNP-AH、RNP-AH和AH組的室壁厚度明顯高于MI組(圖6h-j)。與MI組相比FNP-AH組的楊氏模量顯著降低,RNP-AH組和AH組的楊氏模量中度降低(圖6k,l)。FNP-AH組邊緣的心肌細胞的橫截面積明顯低于其他組(圖6m,n)。

圖6
結論
該研究開發了一種基于自體皮膚成纖維細胞生產抗纖維化藥物的簡便方法,在細胞資源、成本和時間方面具有明顯優勢。對MI高風險的患者可以預先建立細胞庫來收集皮膚成纖維細胞,生產足量成纖維細胞衍生膜用于個體化FNP治療,來自誘導多能干細胞的成纖維細胞可用于為急性損傷患者制造FNPs。為進一步促進其臨床轉化,應繼續研究其在逆轉纖維化中的潛在作用,通過遺傳方法擴大細胞膜的中和能力,并在其他纖維化模型中測試其治療效果。
索萊寶產品亮點




相關產品
產品貨號 | 產品名稱 |
P00199 | Recombinant Mouse TGF-beta 1/TGFB1 |
SEKH-0316 | Human TGF-β 1 ELISA KIT |
SEKR-0012 | Rat TGF-β 1 ELISA KIT |
K110636P | Anti-TGFB1 Polyclonal Antibody |
P01471 | Recombinant Mouse IL-11/Interleukin-11 |
SEKH-0019 | Human IL-11 ELISA KIT |
SEKP-0221 | Porcine IL-11 ELISA KIT |
K106789P | Anti-IL-11 Polyclonal Antibody |
P02308 | Recombinant Mouse IL-13 (Pro22-Phe131) |
SEKH-0022 | Human IL-13 ELISA KIT |
SEKR-0046 | Rat IL-13 ELISA KIT |
K106777P | Anti-IL-13 Polyclonal Antibody |
P01621 | Recombinant Mouse IL-17/IL-17A |
SEKH-0026 | Human IL-17 ELISA KIT |
SEKR-0007 | Rat IL-17 ELISA KIT |
K008040P | Anti-IL17A Polyclonal Antibody |