更新時間:2022-12-23
點擊次數:1319

文獻背景
富勒烯衍生物具有顯著的抗腫瘤作用和廣泛的安全性。羥基化富勒烯通過重塑腫瘤微環境(TME)抑制腫瘤生長和轉移,包括抗氧化防御、免疫激活、血管生成破壞、消除癌癥干細胞以及調節癌蛋白的表達和活性。乙二胺(EDA)修飾的[70]富勒烯(C70-EDA)可以靶向mRNA結合蛋白和mRNA轉運相關蛋白進行轉錄后調控,激活自噬通量,誘導G0/G1細胞周期阻滯直接抑制癌細胞。但C70-EDA的分子結構尚不明確,使探索其抗腫瘤作用具有挑戰性。
作者合成了三種[60]富勒烯兩親性衍生物:四[4-(氨基)哌啶-1-基]C60環氧化物(TAPC-4)、三[4-(氨基)哌啶-1-基]-氫-C60環氧化物(TAPC-3)和四[4-(羧基)哌啶-1-基)C60環氧化物(TCPC-4)。TAPC-4可通過G0/G1細胞周期阻滯直接抑制腫瘤細胞增殖,并通過抑制細胞遷移和逆轉EMT來阻止腫瘤轉移。與TAPC-4相比,TAPC-3具有高抑制作用,但其抗腫瘤效果較低。TAPC-4可結合熱休克蛋白Hsp90β、波形蛋白和MYH9分別調節細胞周期、EMT和細胞遷移率。探索TAPC-4與Hsp90β、波形蛋白和MYH9的結合模式,進一步闡明TAPC-4的特殊抗腫瘤機制。
基本信息
摘要
惡性增殖和轉移是癌細胞的特征。胺化[70]富勒烯具有顯著的抗腫瘤作用,使其成為多靶向抗癌藥物的候選藥物。抗腫瘤胺化富勒烯的構效關系是一項迫切需要研究的課題。本文合成了三種分子結構明確的[60]富勒烯兩親性衍生物:TAPC-4、TAPC-3和TCPC-4。TAPC-4通過G0/G1細胞周期阻滯抑制多種腫瘤細胞增殖,逆轉上皮細胞向間充質細胞的轉變,消除腫瘤細胞的高遷移性。TAPC-4可從機體排出體外,對腫瘤增殖的體內抑制指數為75.5%,對轉移性黑色素瘤的體內抑制指數為87.5%,安全裕度較大。分子動力學模擬表明,兩親性分子結構和末端氨基促進TAPC-4靶向熱休克蛋白Hsp90β、波形蛋白和肌球蛋白重鏈9(MYH9),可能導致細胞周期蛋白D1(Cyclin D1)的翻譯、波形蛋白的表達和MYH9定位改變。這項工作強調了兩親性結構和末端氨基在胺化富勒烯抗腫瘤作用中的主導作用,為其抗腫瘤藥物的開發奠定了基礎。
研究結果與討論
1.[60]富勒烯的兩親性衍生物體外抑制腫瘤增殖
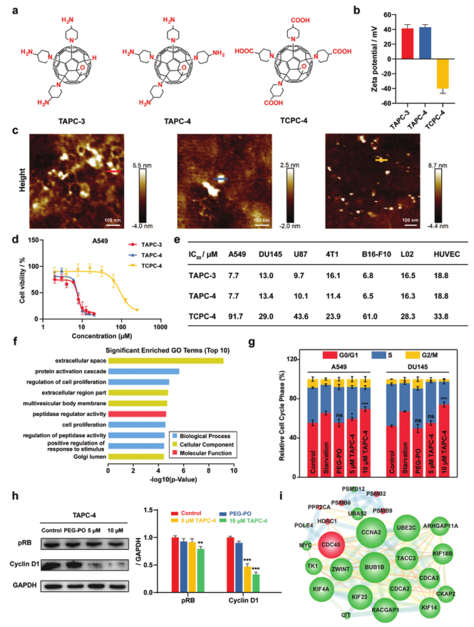
采用一步法合成TCPC的叔丁氧羰基(Boc)和叔丁酯保護的TAPC-4和TAPC-3(圖1a)。TAPC-3、TAPC-4和TCPC-4在水溶液中平均zeta電位分別為41.4、43.1和?40.1 mV(圖1b)。TAPC-3、TAPC-4和TCPC-4的統計粒度分布分別為8.2±4.3、6.3±3.5和12.7±5.0 nm(圖1c),兩親性富勒烯衍生物在水溶液中自組裝形成納米簇。PEG-PO涂層的TAPC-3和TAPC-4在各種癌細胞中的IC50約為10 μm,TCPC的IC50在20到90 μM之間(圖1d,e)。L-02和HUVEC中TAPC-3和TAPC-4的IC50增加至約16 μM,表明其對正常細胞的抑制作用減弱。由于TAPC-4具有顯著的抗腫瘤功效且產率遠高于TAPC-3,因此選擇TAPC-4進一步實驗。
作者分別用TAPC-4(10μm)和PBS(NC)處理A549細胞24小時,共鑒定和定量6487種蛋白質。已獲得具有最小p值的前幾個GO項(圖1f)。A549和DU145細胞與濃度高達10 μM的PEG-PO包被的TAPC-4孵育24小時,G0/G1期細胞的比例從50%提高到70%(圖1g)。TAPC-4劑量依賴性地誘導Cyclin D1和磷酸化RB(pRB)的下調(圖1h)。與細胞周期調節相關的差異蛋白上生成了蛋白-蛋白相互作用(PPI)網絡(圖1i)。這些蛋白質中的大多數對細胞周期蛋白質的產生密切相關。TAPC-3和TAPC-4的抗腫瘤效果比TCPC-4更高。蛋白質組學分析表明TAPC-4通過下調Cyclin D1進而降低RB的磷酸化,使細胞周期停滯于G0/G1期,C70-EDA可誘導G0/G1期阻滯。TAPC分子結構清晰,具有良好的抗腫瘤活性,更適合于藥物開發。

圖1
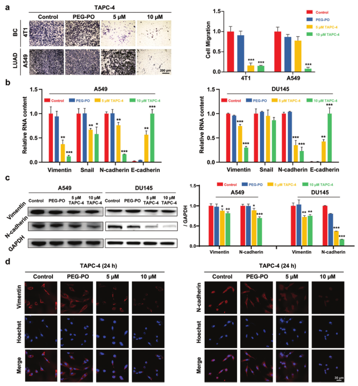
2.TAPC-4抑制癌細胞遷移并誘導MET
高遷移率和EMT是癌癥轉移的標志。Transwell實驗表明TAPC-3和TAPC-4可顯著降低腫瘤細胞的遷移率(圖2a)。TAPC-4增加了A549和DU145細胞中上皮標志物(E-鈣粘蛋白)的表達,并降低了間充質標志物(波形蛋白、轉錄因子Snail、N-鈣粘蛋白)mRNA的表達水平(圖2b)。TAPC-4劑量依賴性地降低A549和DU145細胞中波形蛋白和N-鈣粘蛋白的蛋白表達,如Western(圖2c)和免疫熒光(圖2d)所示。因此,TAPC-4促進了間充質上皮轉化(MET),這是EMT的逆轉過程。一種原癌基因蛋白Myc被顯著下調,其調節波形蛋白的表達以及EMT誘導和細胞遷移的相關途徑。波形蛋白的下調通過反饋來降低轉錄因子Snail的mRNA和蛋白表達。轉錄因子Snail通過抑制E-鈣粘蛋白的表達來調節EMT,減少細胞連接,增加細胞遷移。

圖2
3.TAPC-4靶向特異性腫瘤調節劑
TAPC-4標記了D-生物素得到了兩個產率相當的生物素化TAPC-4異構體,圖中為熱力學穩定性相對較高的一種(圖3a)。Hsp90β,波形蛋白和MYH9可能是TAPC-4抑制腫瘤的靶點(圖3c),其在1-3帶MS評分最高,在腫瘤細胞增殖、遷移和EMT過程中起關鍵作用。TAPC-4與Hsp90、波形蛋白和MYH9的特異性結合相互作用通過免疫沉淀實驗驗證(圖3d)。TAPC-4誘導Cyclin D1表達下調和隨后的G0/G1細胞周期停滯(圖1h),表明TAPC-4與Hsp90的特異性相互作用可能通過PI3K/AKT途徑抑制Cyclin D1的翻譯。TAPC-4可能通過蛋白水解途徑結合波形蛋白并下調波形蛋白表達(圖2b-d)。TAPC-4與MYH9的結合并沒有改變其蛋白表達(圖3e),而是使MYH7從細胞質運輸到細胞邊緣,從而消除了腫瘤細胞的流動性(圖3f)。
TAPC-4和TCPC-4與Hsp90β的疏水基團結合主要是由于富勒烯碳籠和疏水基團間的疏水相互作用(圖3g)。TAPC-4的氨基與HSP90的親水殘基形成多個氫鍵和靜電相互作用,促進TAPC-4獲得比TCPC-4更多的負靜電能,增強與Hsp90β的結合(圖3h)。兩親性TAPC-4和TCPC-4都能與Hsp90β,波形蛋白和MYH9通過富勒烯碳籠與蛋白質的疏水相互作用結合,TAPC-4的末端氨基酸部分可以與親水性氨基酸殘基形成固體靜電相互作用以增強其與靶蛋白的結合。因此,兩親性分子結構和末端氨基使TAPC-4能夠與Hsp90β,波形蛋白和MYH9結合,這可能使其在體外具有高抗腫瘤功效。

圖3
4.TAPC-4在體內的分布和排泄
BALB/c小鼠分別經腹腔注射Cy5.5和Cy5.5標記的TAPC-4(TAPC-Cy5.5)。取小鼠的主要臟器(心、肝、脾、肺、腎)在不同時間間隔(1.5~96h為短期,30d為長期)進行體外成像。游離Cy5.5積累在6小時達到最大值,大部分在96小時內被快速排泄。TAPC-Cy5.5的熒光強度在6小時左右達到非常高的水平,隨后逐漸下降,30天后基本消失,表明TAPC-4可以被排出體外。TAPC-Cy5.5和游離Cy5.5主要分布在肝、腎、肺和脾。與Cy5.5在72 h內被快速清除相比,TAPC-Cy5.5在30 h內在腎、肺和脾中重新分布,并緩慢排出,72 h時只有少量排出,30 d后大部分排出。有報道稱水溶性富勒烯衍生物在肝、脾、肺和腎中積累,一個月后可從體內清除,這與TAPC-4的分布和排泄一致。總之,TAPC-4主要分布在肝、脾、肺和腎中,并在幾天后排出,避免了長期毒性。

圖4
5.TAPC-4抑制體內腫瘤生長
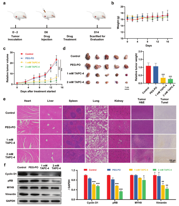
在治療中未觀察到體重和主要臟器(心、肝、脾、肺和腎)重量的顯著變化,表明PEG-PO修飾后TAPC-4具有較高的生物相容性(圖5b)。PEG-PO在最大劑量下也不會引起腫瘤體積和腫瘤重量的變化,因此其對腫瘤生長的抑制作用可忽略不計(圖5c,d)。TAPC-4對腫瘤組織的收縮呈劑量依賴性,高劑量時對腫瘤體積變化的抑制指數達到75.5%。腫瘤切片的TUNEL和H&E染色顯示TAPC-4誘導腫瘤廣泛壞死(圖5e)。主要臟器(心、肝、脾、肺和腎)的H&E染色切片未見組織學損傷,表明TAPC-4在體內有效劑量下具有較高的安全性。荷瘤小鼠體內顯著升高的白細胞數量在TAPC-4治療后下降到正常范圍。TAPC-4降低了Cyclin D1的蛋白水平,消除了腫瘤組織中RB的磷酸化,表明TAPC-4可以誘導G0/G1細胞周期阻滯,抑制體內腫瘤增殖。腫瘤組織中E-鈣粘蛋白上調、波形蛋白和N-鈣粘蛋白下調(圖5f),表明EMT通過TAPC-4被逆轉。因此,安全范圍內的TAPC-4可在體內外通過阻斷G0/G1期獲得顯著的抗腫瘤作用。

圖5
6.TAPC-4抑制體內腫瘤轉移
B16-F10-Luc細胞靜脈植入BALB/c小鼠中誘導肺轉移性黑色素瘤。每隔一天向小鼠靜脈注射100 μL生理鹽水、PEG-PO和PEG-PO包被的TAPC-4(圖6a)。在對照組中觀察到強烈熒光和大量肺轉移結節,表明轉移率相對較高(圖6b-d)。TAPC-4治療時,黑色素瘤的發光強度下降,具有良好的治療效果(圖6c)。TAPC-4使肺轉移結節的平均數量從40個減少到5個,抑制指數達到了87.5%(圖6e)。給藥24小時后,TAPC-4在肺、脾和肝中富集(圖6f),小鼠體重未下降,表明TAPC-4具有良好的生物相容性。因此,TAPC-4在體內外通過逆轉EMT對腫瘤轉移具有顯著的抗腫瘤作用。

圖6
結論
為探索抗腫瘤胺化富勒烯的構效關系合成三個[60]富勒烯的衍生物,TAPC-4可下調Cyclin D1的表達,抑制RB磷酸化,阻斷G0/G1細胞周期,從而抑制腫瘤細胞增殖。氨基基團較少的TAPC-3具有同樣高的抗腫瘤作用。具有相同分子構型但末端氨基被羧基取代的TCPC-4抗腫瘤作用較低。TAPC-4在體內對腫瘤生長的抑制指數為75.5%,對原發器官無組織損傷,具有較高的抗腫瘤療效和生物安全性。TAPC-4可抑制腫瘤細胞的流動性和EMT增加,對肺轉移性黑色素瘤的抑制指數達到87.5%。腫瘤特異性Hsp90β、波形蛋白和MYH9被篩選為TAPC-4的靶點。兩親性分子結構和末端氨基促進了TAPC-4與Hsp90β、波形蛋白和MYH9的結合,可能分別抑制了Cyclin D1的翻譯和抑制細胞的G0/G1期阻滯,波形蛋白表達下調逆轉EMT和通過MYH9的亞細胞運輸來抑制細胞遷移。因此,胺化富勒烯的抗腫瘤作用由兩親性結構和末端氨基共同主導,這為多靶向抗腫瘤藥物開發提供了基本見解和新策略。
索萊寶產品亮點



相關產品
產品貨號 | 產品名稱 |
K001583P | Anti-MYH9 Polyclonal Antibody |
P03814 | Recombinant Human MYH9 Protein |
K106389P | Anti-GAPDH Polyclonal Antibody |
K200057M | Anti-GAPDH Monoclonal Antibody |
K108978P | Anti-Vimentin Polyclonal Antibody |
K106581P | Anti-HSP90 Polyclonal Antibody |
K002099P | Anti-Hsp90 Beta Polyclonal Antibody |
K111499P | Anti-CDH2 Polyclonal Antibody |
SEKH-0152 | Human E-Cadherin ELISA KIT |
SEKM-0068 | Mouse E-Cadherin ELISA KIT |