更新時間:2022-11-04
點擊次數:1244

文獻背景
結直腸癌(CRC)是世界上常見和第二致命的惡性腫瘤。其中,70%以上的CRC死亡率由CRC肝轉移(CRCLM)引起。血管生成抑制劑貝伐單抗常用于CRCLM的治療。然而,內源性和獲得性耐藥性經常發生,導致治療失敗和癌癥復發。CRCLM主要包含三種不同的組織病理學生長模式(HGP):促結締組織增生型(DHGP)、推進型(PHGP)和替換型(RHGP)。這些生長模式具有不同的組織病理學特征,并利用不同的方式獲得血管供應。DHGP和PHGP以血管生成為腫瘤的主要供血方式。對于RHGP,腫瘤細胞浸潤肝薄壁的肝板并綁架已經存在的竇狀血管,這稱為血管劫持。血管劫持被認為是介導CRCLM抗血管生成治療耐藥的重要機制,但其分子機制尚不清楚。目前,一些研究主要集中于“劫持者"腫瘤細胞方向,“被劫持者"血管基質細胞(竇狀毛細血管)對血管劫持的作用機制仍然未知。
肝星狀細胞(HSC)在CRCLM的病理過程中起著關鍵作用。CRC細胞分泌多種生長因子,包括轉化生長因子-β(TGF-β),以激活HSC,HSC反過來分泌趨化因子、細胞因子、生長因子或蛋白酶,以促進腫瘤生長、轉移、血管生成和免疫逃逸。從HSC的角度闡明血管劫持的分子機制將為新的靶向治療策略提供線索,以克服血管劫持介導的抗血管生成藥物的耐藥性。
成纖維細胞活化蛋白α(FAPα)是一種II型整合型膜絲氨酸蛋白酶,具有內肽酶活性,能夠特異性切割N-末端芐氧羰基阻斷(Z阻斷)Gly-Pro(Z-GP)二肽連接底物。其特殊的二肽底物水解活性及其在腫瘤微環境中的限制表達使其成為酶激活前藥物策略的理想靶點。用FAPα激活的前體藥物Z-GP-DAVLBH靶向FAPα+HSC有效克服了血管劫持介導的CRCLM抗血管生成治療的耐藥性。
基本信息
摘要
血管劫持已被證明可介導結直腸癌肝轉移(CRCLM)對抗血管生成治療的耐藥性。目前血管劫持機制的研究主要集中在“劫持者"腫瘤細胞本身的變化,而“被劫持者"竇狀毛細血管的功能尚未探索。在這里,作者發現對貝伐單抗耐藥的CRCLM異種移植物中血管劫持的發生與肝星狀細胞(HSC)中成纖維細胞活化蛋白α(FAPα)的表達增加有關,在攜帶CRCLM同種異體移植物的HSC特異性條件FAP敲除小鼠中,FAPα的表達顯著減弱。從機制上講,貝伐單抗治療可誘導缺氧上調腫瘤細胞中成纖維細胞生長因子結合蛋白1(FGFBP1)的表達。功能獲得或喪失實驗表明,貝伐單抗耐藥腫瘤細胞來源的FGFBP1通過增強HSC旁分泌FGF2-FGFR1-ERK1/2EGR1信號通路誘導FAPα表達。FAPα促進HSC中CXCL5的分泌,從而激活CXCR2,促進腫瘤細胞的上皮-間充質轉化(EMT)和髓源性抑制細胞(MDSC)的募集。這些發現在CRCLM患者來源的腫瘤組織中得到了進一步驗證。以FAPα+HSC為靶點有效地破壞了被劫持的竇狀毛細血管,克服了貝伐單抗的耐藥性。作者的研究強調了FAPα+HSC在血管劫持中的作用,并為克服血管劫持介導的貝伐單抗耐藥性提供了有效策略。
研究內容及結果
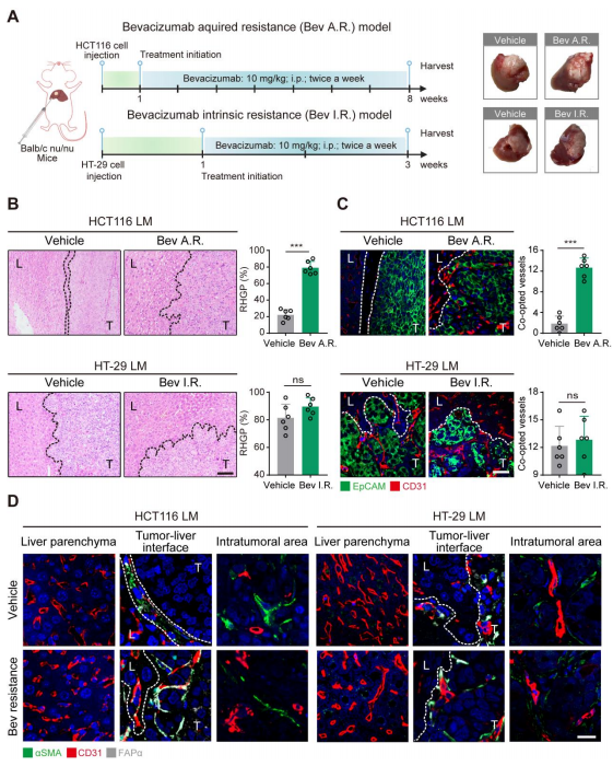
1.FAPα在貝伐單抗耐藥的CRCLM異種移植模型被劫持竇狀毛細血管的HSC中的表達
貝伐單抗敏感的HCT116 CRCLM異種移植模型小鼠給予貝伐單抗(10 mg/kg)處理42天生成獲得性耐藥模型。貝伐單抗固有耐藥HT-29異種移植模型用貝伐單抗(10 mg/kg)治療12天,以確認耐藥情況(圖1A)。
結果顯示,空白組中HGP主要是DHGP和PHGP,耐藥組腫瘤則以RHGP為主要形式(圖1B)。同時,貝伐單抗獲得性耐藥HCT116 CRCLM異種移植模型中被劫持竇狀毛細血管的數量顯著高于空白組(圖1C)。耐藥組中被劫持竇狀毛細血管的αSMA+HSC中均顯示出FAPα染色。癌旁正常肝組織的HSC或CRCLM異種移植物中心區域的新生微血管中均未出現FAPα和αSMA染色(圖1D)。

圖1
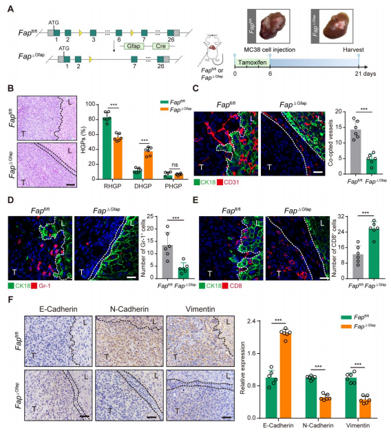
2.FAPα誘導HSC分泌CXCL5以促進血管劫持
將具有貝伐單抗固有耐藥性的MC38小鼠結腸腺癌細胞系直接注射到Fap野生型小鼠(Fapfl/fl)或HSC特異性條件Fap敲除小鼠(FapΔGfap)的肝實質,以生成固有貝伐單抗耐藥的CRCLM同種移植物(圖2A)。
結果表明,與Fapfl/fl小鼠相比,FapΔGfap小鼠的被劫持竇狀毛細血管顯著減少(圖2,B和C)。作者推測FAPα+HSC可能預先建立免疫抑制微環境并誘導腫瘤細胞EMT促進血管劫持。與推測相符,Gr-1+MDSCs的募集被顯著抑制(圖2D),CD8+T細胞的出現顯著增加(圖2E),間充質標記物波形蛋白和N-神經鈣粘附蛋白的表達降低,上皮標記物E-鈣黏蛋白的表達增加(圖2F)。

圖2
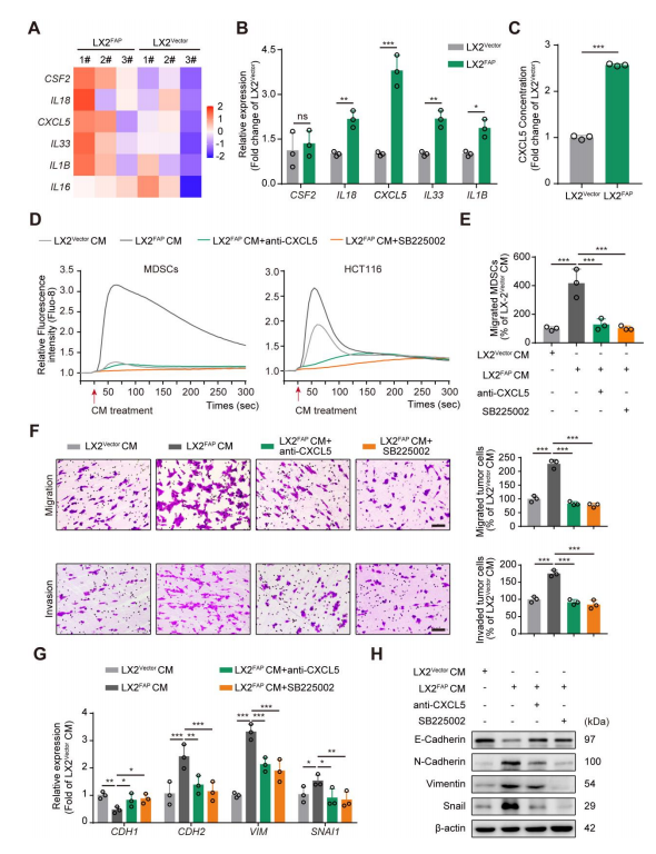
為了進一步研究FAPα在HSC調控的血管劫持中的機制,作者生成了FAPα穩定過表達的人肝星狀細胞系LX-2和陰性對照細胞(LX-2Vector)。結果表明,FAPα穩定過表達可提高編碼分泌因子CSF2、IL18、CXCL5、IL33、IL1B和IL16的基因水平(圖3A),CXCL5是很顯著的上調基因(圖3B)。ELISA檢測表明,LX-2FAP細胞培養上清液中的CXCL5水平明顯高于LX-2Vector細胞(圖3C)。
鑒于腫瘤來源的CXCL5通過激活CXCR2促進腫瘤細胞EMT和MDSC募集,作者提出HSC來源的FAPα通過CXCL5-CXCR2軸促進腫瘤細胞的EMT和MDSC招募。作者發現,LX-2FAP細胞的條件化培養基可刺激MDSCs和HCT116細胞內Ca2+動員的快速和短暫增加,增強了MDSC的遷移,促進了HCT116細胞的遷移和侵襲,增加了波形蛋白、N-鈣粘蛋白和snail的表達,并降低了HCT116細胞中E-鈣粘蛋白的表達(圖3,E-G)。CXCL5中和抗體或SB225002(CXCR2抑制劑)可顯著減弱這些效應(圖3,D-G)。證實了FAPα誘導HSC分泌CXCL5,通過激活CXCR2促進腫瘤細胞EMT和MDSC的招募,從而促進血管的劫持作用。

圖3
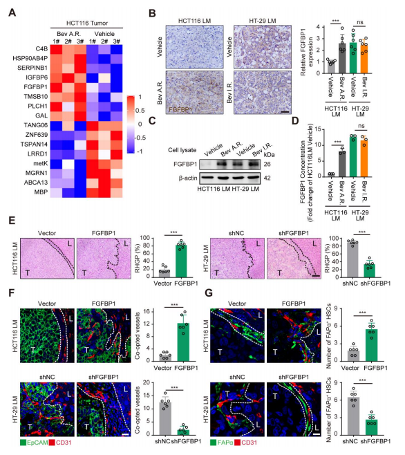
3.腫瘤細胞來源的FGFBP1誘導HSC中FAPα的表達以促進血管劫持
蛋白質組學分析表明,在貝伐單抗耐藥腫瘤中發現了17種上調蛋白(圖4A)。FGFBP1水平為很顯著的上調基因,且表達量顯著高于空白組(圖4,B-D)。
在FGFBP1低表達HCT116細胞上建立FGFBP1過表達細胞系,在FGFBP1高表達HT-29細胞上建立FGFBP1抑制細胞系。結果表明,FGFBP1過表達可提高RHGP比率,而FGFBP1抑制表達可降低RHGP比率(圖4E)。同樣的,FGFBP1過表達組中被劫持竇狀毛細血管的數量及HSCs中FAPα的表達均顯著高于FGFBP1抑制組(圖4F和G)。此外,FGFBP1過表達組中的MDSC的募集和腫瘤細胞EMT也更顯著。綜上所述,表明腫瘤細胞來源的FGFBP1誘導HSC中FAPα的表達并促進血管劫持。

圖4
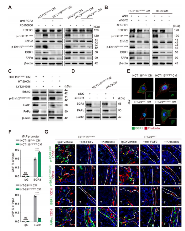
4.腫瘤細胞來源的FGFBP1通過FGF2-FGFR1-ERK1/2-EGR1軸誘導HSC中FAPα的表達
FGFBP1可以通過從細胞外基質(ECM)釋放FGF2來增強FGFR1信號的激活。作者提出HSC中FGFR1激活誘導的FAPα的表達可能受ERK1/2-GGR1軸調控。結果表明,使用FGFBP1過表達細胞的條件培養基處理的LX-2細胞中FGFR1和ERK1/2的磷酸化以及EGR1和FAPα的表達顯著增加(圖5A)。FGF2和FGFR1的抑制可顯著減弱上述作用(圖5,A和B)。此外,LY3214996(ERK1/2特異性抑制劑)治療顯著抑制了EGR1和FAPα的表達(圖5C),而抑制EGR1顯著降低了FAPα的表達(圖5D)。
體內實驗還表明,FGF2中和抗體或PD-166866(FGFR1特異性抑制劑)顯著抑制FGFBP1過表達CRCLM異種移植物HSC中p-FGFR1、p-ERK1/2、EGR1和FAPα的表達(圖5G和補充圖8A)。這些數據表明,腫瘤細胞來源的FGFBP1通過FGF2-FGFR1-ERK1/2-EGR1軸誘導HSC中FAPα的表達。

圖5
5.貝伐單抗通過激活HSC中的FGF2-FGFR1-FAPα-CXCL5軸誘導血管劫持
貝伐單抗與FGF2中和抗體或PD-166866的聯合應用顯著抑制了貝伐單抗耐藥HCT116和HT-29CRCLM異種移植物的腫瘤生長,并降低了MVD。同時也顯著降低了RHGP的比率(圖6A和補充圖10A)和被劫持竇狀毛細血管的數量(圖6B和補充圖10 B)。FGF2中和抗體和PD-166866均抑制HSC中p-FGFR1和FAPα的表達水平(圖6C和補充圖10C),抑制Gr-1+MDSC的募集(圖6D和補充圖10D),降低波形蛋白的表達,并增加腫瘤細胞中E-鈣黏蛋白的表達(補充圖10E)。這些數據表明,貝伐單抗通過激活FGFR1-FAPα軸促進腫瘤細胞EMT和MDSC募集而誘導血管劫持作用。
ELISA分析表明,FGFR1的抑制可顯著降低CXCL5的表達(圖6E),并且抑制了MDSC的遷移和HCT116細胞的遷移和侵襲(圖6、F和G以及補充圖11B),降低了波形蛋白、N-鈣粘蛋白和snail的表達,增加了HCT116中E-鈣粘蛋白的表達(圖6H和補充圖11C)。然而,FAPα的過度表達完整挽救了這些抑制作用(圖6E-H)。這些發現表明,FGFR1激活可能依賴于FAPα誘導HSC分泌CXCL5,促進腫瘤細胞EMT和MDSC募集,從而促進血管劫持。

圖6
6.貝伐單抗誘導的HSC中FAPα表達與CRCLM患者的血管劫持作用相關
如CRCLM患者的CT掃描所示(圖7A),術前化療聯合貝伐單抗(Chemo+Bev)組治療的患者DHGP或PHGP的病灶形態顯著轉化為RHGP,但單用化療(Chemo)組的病灶形態不明顯。組織病理學檢查顯示,DHGP和PHGP主要存在于Chemo的患者中,而Chemo+Bev治療的患者主要含有RHGP(圖7B)。
Chemo+Bev治療的患者腫瘤中FGFBP1的表達比Chemo治療的患者更強(圖7C)。Chemo+Bev治療患者被劫持竇狀毛細血管和FAPα+HSC的數量增多(圖7D),并且顯示出更高的p-FGFR1水平(圖7E)。此外,在CRCLM患者中,FAPα+HSC的數量與FGFBP1表達、被劫持竇狀毛細血管或RHGP呈正相關(圖7F)。患有RHGP的CRCLM患者對貝伐單抗的反應較差,這可以從接受Chemo+Bev治療的患者的腫瘤負荷增加(與接受Chemo治療的患者相似)得到證明(圖7G)。綜上所述,這些數據表明貝伐單抗治療導致FGFBP1-FGFR1-FAPα軸激活,這可能是血管劫持介導貝伐單抗耐藥性的原因。

圖7
7.以FAPα+HSC為靶點破壞被劫持的竇狀毛細血管以克服貝伐單抗耐藥性
接下來,作者研究了利用Z-GP-DAVLBH(作者實驗室合成的一種FAPα激活前體藥物)在被劫持竇狀毛細血管中以FAPα+HSC為靶點是否可以消除貝伐單抗誘導的血管劫持。結果表明,Z-GP-DAVLBH治療在貝伐單抗耐藥的HCT116和HT-29CRCLM異種移植物中均誘導腫瘤消退,如增加壞死面積(圖8,A和B)和腫瘤組織中MVD減少(補充圖12A)。
從機制上講,Z-GP-DAVLBH治療逆轉了RHGP的發展(圖8,A和B),減少了被劫持竇狀毛細血管的數量(圖8C),阻止了Gr-1+MDSC的募集,抑制了腫瘤細胞EMT。此外,還破壞了被劫持竇狀毛細血管,導致肝臟腫瘤界面出血(補充圖12E)。這種效應可能與Z-GP-DAVLBH誘導的被劫持竇狀毛細血管中FAPα+HSC細胞凋亡有關(圖8D)。最終,Z-GP-DAVLBH延長了HT-29和HCT116CRCLM異種移植小鼠的總存活時間(圖8E)。這些數據表明,Z-GP-DAVLBH選擇性誘導FAPα+HSC凋亡,破壞被劫持竇狀毛細血管,并克服血管劫持介導的貝伐單抗治療耐藥性。

圖8
結論
血管劫持是一種非血管生成依賴性現象,常見于肝癌、肺癌、腎癌和膠質母細胞瘤。越來越多的證據表明,血管劫持在介導抗血管生成治療耐藥中起著重要作用。目前,血管劫持的研究主要集中在“劫持者"腫瘤細胞上,而克服治療耐藥性的有效策略仍然缺乏。令人驚訝的是,“被劫持者"血管基質細胞在血管劫持中的作用在很大程度上仍然未知。在此,作者從“被劫持者"角度闡明了血管劫持的潛在機制,并揭示了克服血管劫持介導的CRCLM抗血管生成治療耐藥性的有效策略。貝伐單抗治療誘導HSC中FAPα的表達,促進腫瘤細胞EMT和MDSC的募集,進而顯著促進血管劫持。阻斷FGFBP1-FGF2-FGFR1信號通路可抑制HSC中FAPα的表達,并減弱血管劫持,FAPα激活前藥Z-GP-DAVLBH靶向FAPα+HSC可破壞被劫持竇狀毛細血管,從而消除血管劫持,有效地克服了血管劫持介導的CRCLM對抗血管生成治療的耐藥性,為其提供了潛在的治療策略和藥物候選。
索萊寶產品亮點


相關產品
產品貨號 | 產品名稱 |
SEKH-0067 | Human CX3CL1/Fractalkine ELISA KIT |
SEKH-0068 | Human CXCL4/PF4 ELISA KIT |
SEKH-0069 | Human CXCL5/ENA-78 ELISA KIT |
SEKH-0070 | Human CXCL10/IP10 ELISA KIT |
SEKH-0002 | Human IL-1β ELISA KIT |
SEKH-0047 | Human TNF-α ELISA KIT |
SEKH-0016 | Human IL-8/CXCL8 ELISA KIT |